Mini标签页
返回旧版
正规流量卡领取!
外卖红包每日领!
全网热点
知客热榜
设为主页
未登录
登录后即可体验更多功能
登录
注册
找回密码
未登录
登录后即可体验更多功能
登录
注册
找回密码
首页
•
实用工具
•
创意生成器
•
小嘿作文生成器
小嘿作文生成器
4年前发布
22,962
0
0
收藏
0
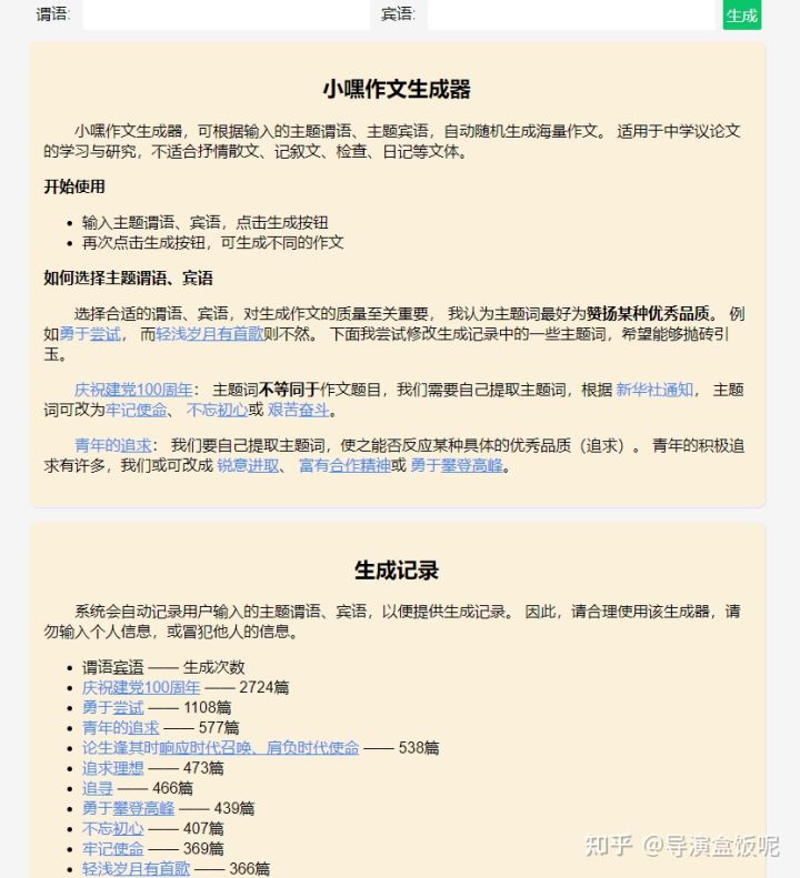
一个可以生成中学生作文的网站,它可根据输入的主题谓语、主题宾语,自动随机生成海量作文。
所在地:
美国
收录时间:
2022-03-31
打开网站
手机查看
创意生成器
# 作文生成器
# 小学生作文生成器
# 自动作文
小嘿作文生成器
打开网站
网站介绍
一个可以生成中学生作文的网站,它可根据输入的主题谓语、主题宾语,自动随机生成海量作文。
比较适用于中学议论文,不适合抒情散文、记叙文、检查、日记等文体。
生成的作品案例:
打赏
赞
微海报
分享
相关导航
随机密码生成器
随机密码生成器-最专业的随机密码在线生成网站,可根据选择生成不同字符不同长度的随机密码。
手写体文稿生成器
一款免费在线工具,可用来将文本转换为不同的手写字体
在线头像生成
在线头像生成器就是一个可以免费一键生成有趣且神奇的头像生成网站,你可以一键免费生成卡通头像哦!
网名在线生成器
想要为自己或宝宝取一个独特的名字吗?网名在线生成器不仅能生成个性化网名,还支持小说名字、宝宝起名、英文名、五行查询和名字测试等多种功能,满足你所有的起名需求。
流光卡片
一个非常不错的文字图片卡片生成网站
Scribble Diffusion(AI补图)
Scribble Diffusion:使用AI将您的草图变成精致的图像
人物卡通画生成器
一个可以把真人图片卡通化的网站,而且卡通的风格,也有很多,特别有意思
朋友圈集赞生成器
这是一个可以一键生成朋友圈集赞截图的工具,只需要你将朋友圈内容填入,便可以生成一张集赞图哦!
暂无评论
您必须登录才能参与评论!
立即登录
暂无评论...
搜索:
热门网址
标签云
网址
日榜
周榜
月榜
Sudowrite
Sudowrite是一种基于AI的创意写作工具,它使用深度学习、自然语言处理和神经网络等技术来帮助人们进行写作和创作。
114查询
114查询为您提供:常用114电话号码查询服务、免费提供中国企事业单位、企业、商家的名称、电话和地址等常用信息查询,114电话查询就在中国114黄页网!
半次元
半次元是ACG爱好者社区,汇聚了包括Coser、绘师、写手等创作者在内的众多ACG同好,提供cosplay、绘画和小说创作发表、二次元同好交流等社群服务。网站共设cosplay、绘画、写作、漫展、话题、视频、弹幕等多个频道。
网易云游戏平台
网易游戏推出的云游戏服务平台,通过平台的云游戏技术和服务器资源让玩家畅玩游戏
AI Gahaku
这个网站可以做到你上传一张图,AI就能帮你自动生成一幅世界名画,很神奇的一个网站
有趣的站点合集
本页收录的是,一些网络上有趣的站点,很多网站很有创意;喜欢猎奇的朋友可以来看看!
Peeps(免费制作3D头像)
一个可以用来捏脸的网站,可以用来制作自己的3D头像。
【福利资源】知客小站
一个分享各类优质APP,稀缺资源的网站
全网盘搜索
一款绿色搜索网盘网站
NCE Flow
新概念英语在线点读
查看完整榜单
反馈
让我们一起共建文明社区!您的反馈至关重要!
已失效
重定向&变更
已屏蔽
敏感内容
其他
提交反馈
网址
网址
文章
软件
书籍