网站介绍
这个网站,或许移动网络打开会有点慢,如果遇到打不开等异常问题,可以试试刷新,一般都能顺利打开查看,界面如下,主要有两大类别:择校相关及问卷数据等,可以给报考及了解学校生活一些指导。
2对于有一些朋友如果以后有出过深造的打算,对于目前一些学校还是有要求限制的,可以先在这里查看一下一个规定及限制情况,避免影响以后的留学计划,当然,没有这个计划,可以直接了解影响大学生活质量的一些问题,合计25个。
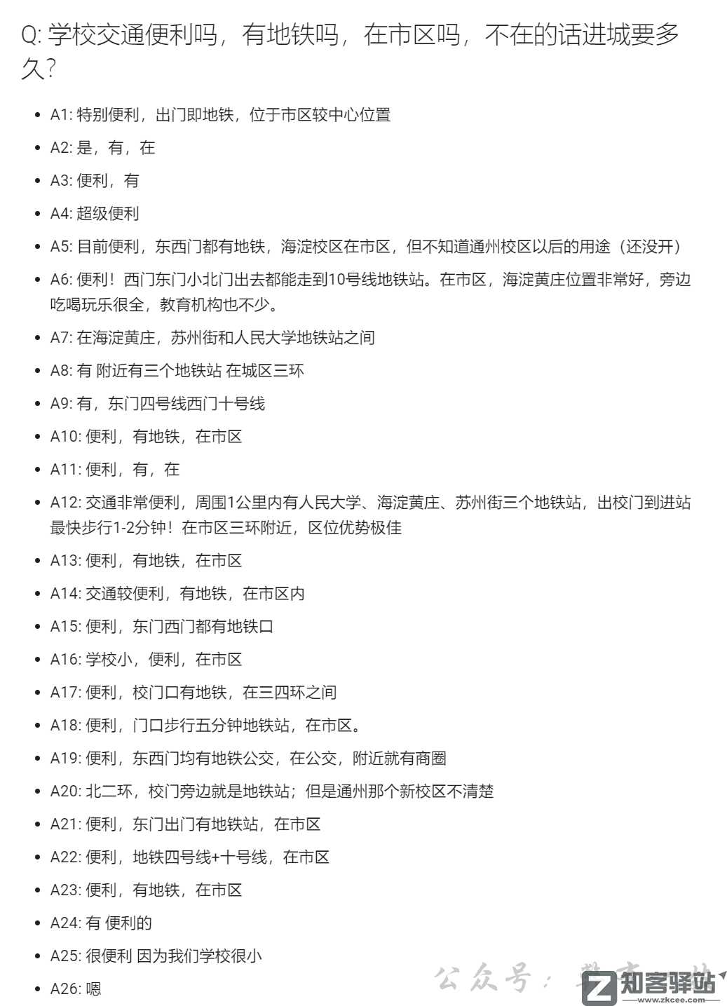
3对于这些问题,你可以通过问卷数据进行查阅,涉及的学校众多,可以通过地区去选择想要了解的学校,也可以通过右上角的搜索框,直接搜索学校即可,如下图所示,每一个学校都会展示这25个问题的回答内容。
4如下图所示,展示的问题,一般都是历届的师兄师姐的答案,还是很接地气的,简单的了解,或许对于你做好进入大学前的准备,能够更加充分一些,而且也不用到处问,这里都能了解到。 

网站地址
© 版权声明
文章版权归作者所有,未经允许请勿转载。
相关文章
暂无评论...











